Comando para Ignorar Faixa de Opções
Ir para o conteúdo principal
TecnoTRENDS - Tecnologia Educacional
Última modificação à(s) 16/12/2019 13:08 por Laura Alvim

​​​​​​​Atividades Complementares  - Analisar Solicitações


  Nesta interface, os Secretários/Coordenadores  analisam as solicitações de Atividades Complementares  cadastradas de enviadas  pelos Alunos, permitindo que os mesmos possam aproveitar atividades realizadas como parte da integralização necessária nos currículos com categoria de atividade complementar. Acessível pelo menu Atividades Complementares => Analisar​ Solicitações, no Portal do Secretário.

PORTAL-Secretario-Atv-Compl-Analisar - Menu.png 

Interface Seleção de aluno

 Nota
 Os Menus e Títulos de Interfaces do Sagres Portal informados nesta documentação,  são os Menus e Títulos  criados na instalação do Sagres Portal.  Estes 
Menus e Títulos podem ser modificados a critério da Instituição. Então o Usuário deve  identificar a correspondência​ do Menu/Título  no Portal  de sua Instituição com o Menu/Titulo deste documento, pela descrição do função da interface.  



 Nota
 Vale ressaltar que existe configuração no sistema que altera o funcionamento dessa rotina.                                                                                                                                                                                                    
Um Secretário com direito a utilizar a interface do menu Configurações => Autorização Secretário, do Portal do Secretário, pode impedir que determinados Secretários possam realizar a análise de solicitações de atividades complementares. Os Secretários que possuírem essa restrição cadastrada, terão sua ação limitada ao acessar a interface de análise de atividades complementares, podendo apenas aceitarem as documentações entregues pelos Alunos, após os mesmos enviarem as solicitações para análise, ou enviarem as solicitações para revisão pelos Alunosantes das documentações serem aceitas. 

 

 Nota
 
Os documentos  que comprovam as atividades realizadas, foram entregues pelo Aluno  no setor responsável na instituição, juntamente com o comprovante de entrega 

 ​

 Para que essa interface possa ser utilizada, é necessário que os Alunos já tenham cadastrado, e solicitado o aproveitamento de atividades complementares na integralização dos currículos com categoria de atividade complementar (menu Solicitações => Cadastro de Solicitação de Atividade Complementar, no Portal do Aluno ).


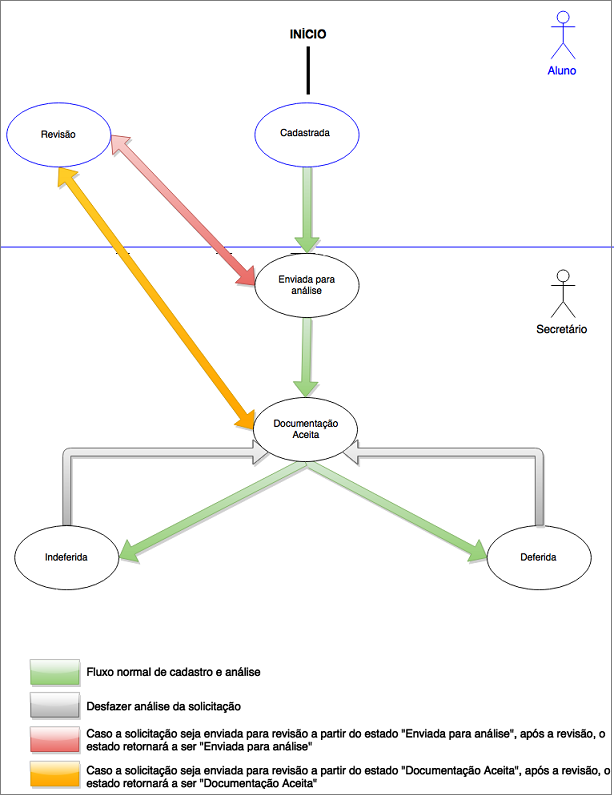
Neste momento, o status de cada atividade solicitada é Enviada para Análise. Após a verificação da documentação entregue de cada atividade solicitada, o Secretário deverá alterar o status (estado) de cada solicitação de acôrdo com a situação analisada:Documentação Aceita,   Deferida - ao concluir a análise, se a solicitação for aceita,  Indeferida - solicitação recusada, Revisão.

Antes de chegar ao status final, se o Secretário encontrar algum problema, ele poderá alterar o status da solicitação de atividade para Revisão, quando o Aluno deverá realizar alguma correção necessária, e devolver a solicitação para o Secretário, com o status Enviada para análise, ou o status Documentação aceita, a depender do status onde a solicitação já se encontrava, na análise. 

Existe também a possibilidade do Secretário desfazer a análise feita, como veremos mais adiante. Observe a figura abaixo.  


 PORTAL-FIGURA Diagrama_dos status_de_uma_análise_de_uma_solicitacao.png

Status das solicitações de Atividades Complementares

 

  A interface Análise de Atividades Complementares é acessada a partir da interface Seleção de aluno.

  A interface Seleção de aluno só exibirá alunos que possuem solicitações de atividades complementares que já foram enviadas para análise, e ela possui os seguintes filtros para ajudar na recuperação dos dados: Matrícula, Nome, Curso do aluno, e  S​tatus das solicitações. O usuário poderá selecionar um ou mais filtros. 


Após a definição dos filtros desejados, o usuário deverá acionar o botão Exibir. Se o usuário não definir filtros, a aplicação retornará todos os alunos, que possuem solicitações de aproveitamento de atividades complementares em processo de análise, dos cursos que o Secretário tem direito de acesso às informações.

 

Portal-Secretario-Atv-Compl-Analisar-Solicitacao-Selecao-Aluno.PNG
Interface Seleção de aluno


O usuário deverá clicar sobre a linha com os dados do Aluno desejado, para que o sistema apresente a interface Análise Atividades Complementares, com as informações das solicitações que o Aluno enviou para análise.

Portal-Secretario-Atv-Compl-Analisar-Solicitacao.PNG
Interface Análise Atividades Complementares

 

  Após selecionar o aluno, a interface Análise Atividades Complementares exibe o nome do Aluno, o nome do Curso, a Matrícula do Aluno,  a Lista das Atividades  que já que foram enviadas para análise e mensagem  com instruções de uso da interface:​

"Ao selecionar as atividades e clicar no botão "Relatório recebimento de documentação", o usuário será encaminhado para uma interface para aceitar a documentação fornecida pelo Aluno. Caso nenhuma atividade seja selecionada, todas as solicitações que não tiveram a documentação aceita previamente, serão selecionadas."

  O usuário pode especificar se deseja que o sistema exiba a cada vez Todas, 10, 20, ou 30 atividades, selecionando a opção desejada no campo Mostrar, localizado do lado superior, á direita na interfaceA aplicação também apresenta o total de atividades cadastradas enviadas para análiseAs atividades são exibidas agrupadas por tipo de atividade complementar. Para cada tipo de atividade exibido, o sistema apresenta o total de horas integralizadas (cumpridas) pelo Aluno, no tipo em questão, e o total de horas permitidos para esse mesmo tipo.
 
  Para cada atividade são apresentadas as seguintes informações:

> Período - Período letivo da atividade, 

> Atividade - Descrição da Atividade, Instituição - local onde a atividade foi realizada, 

> CH - carga horária 

> ​Status - estado da solicitação da atividade> Cadastrada

              >> Enviada para análise
              >> Documentação aceita
              >> Revisão
              >​> Deferida
              >> Indeferida         
  Esses status são representados por ícones, de acordo com a figura abaixo.
  Portal-Figura-Icones-Status-Solicitacao Ativ Complementar.png
Ícones dos diversos status de uma solicitação de atividade complementar

           > Avaliar -  ícone que permite ao usuário o acesso à interface de avaliação da atividade 


 As solicitações enviadas para análise, precisam ter suas documentações aceitas. A documentação das Atividades Complementares devem ter sito entregue pelo aluno á Instituição.

Para gerar o comprovante de entrega das documentações, e sinalizar para o Aluno, que as documentações foram aceitas, o usuário deverá selecionar as atividades desejadas, e acionar o botão do Relatório de recebimento de documentação (Comprovante de entrega das documentações), de acordo com a descrição a seguir:
 
 ​No início da linha com os dados de cada atividade listada, temos  um ícone que pode estar em duas situações, a depender se o usuário deseja ou não selecionar a atividade para constar do Relatório de recebimento de documentação, que será exibido quando o usuário acionar o botão correspondente, presente no rodapé da interface. Para selecionar uma atividade, o usuário deverá clicar no ícone do início da linha com os dados da atividade desejada, que será modificado, passando a ser exibido com um fundo verde. Após marcar todas as atividades desejadas, o usuário poderá acionar o botão Relatório de recebimento de documentação.
 
 
Portal-Figura-Marcar-Nao-Marcar-Atividade-Complementar.png 
Marcar não marcar atividades


Portal-Botao Relatorio recebimento de documentacao.png
Botão  do comprovante do Relatório de recebimento de documentação 

 Na interface com o Comprovante de entrega das documentações das atividades selecionadas, o usuário responsável pela análise poderá imprimir o Comprovante (que deverá ser assinado e entregue ao Aluno no ato da entrega da documentação).

Caso o Secretário esqueça de imprimir o Comprovante, enquanto a solicitação estiver com o status Documentação aceita, ainda será possível reimprimir o Comprovante. Nessa interface, o usuário também pode alterar os status de todas as atividades listadas para Documentação aceita, bastando acionar o botão Aceitar, presente no rodapé da interface. Caso decida não aceitar as documentações, o usuário deve acionar o botão Retornar para a página de análise.

 

Portal-Secretario-Atv-Compl-Analisar-Solicitacao-Comprovante-Doc.png
 Interface com o Comprovante de entrega da documentação das atividades listadas

 

 Veja como  imprimir o comprovante, clicando​ AQUI =>  Imprimir Relatórios​​

No Comprovante, as atividades listadas são agrupadas por tipo de atividade complementar. Para cada atividade listada, são apresentadas as seguintes informações: 
P.L. - Período Letivo
Descrição - Descrição da Atividade Complementar
Instituição - Instituição onde foi realizada a atividade
Período - Duração da atividade
Crédito - Total de créditos da atividade 
CH - Total de carga horária da atividade 
CH a validar - Total de Carga Horária a ser validada


 
 Após o usuário clicar sobre o botão Aceitar (para alterar os status das atividades listadas para Documentação aceita), o sistema confirmará a ação.
 

Portal-Secretario-Atv-Compl-Analisar-Solicitacao-Confirmacao- aceitacao-doc.png
Confirmação de Documentação aceita
 

 Se o usuário confirmar a ação, o sistema exibirá mensagem confirmando a atualização de status.
 
Portal-Secretario-Atv-Compl-Analisar-Solicitacao-Comprovante-Doc-Aceita.PNG
Mensagem: Documentação aceita com sucesso


 Após a aceitação da documentação, acionar o botão Retornar para a página de análise e, a solicitação poderá ser deferida, indeferida ou ir para revisão do Aluno.

Se o usuário deseja avaliar (analisar) uma solicitação de atividade ele deve acionar o ícone exibido no final da linha com os dados da atividade, exibido na interface Análise atividades complementares, para que o sistema apresente o formulário de avaliação da atividade, onde o usuário poderá alterar o status da atividade acionando um dos botões botão Aprovar (Deferida), Botão Reprovar (Indeferida), ou Botão Revisar ( Revisão), para que o Aluno execute as correções necessárias.
 
PORTAL-Ícone Avaliar.png
Ícone para acessar o formulário de avaliação da atividade

PORTAL-Secretario-Atv-Compl-Analisar-Solicitacao-Formulário para avaliar uma atividade.png
Formulário de avaliação de uma atividade

 
 Durante a  análise da atividade, a depender do status, será exibido o ícone de edição PORTAL-Icone Editar-lapis.png ao lado da Carga Horária Selecionada, e neste caso, o Secretário pode alterar o valor da Carga Horária Selecionada

 Se o usuário solicitar revisão (botão Revisar), ou indicar indeferimento (botão Reprovar), o sistema apresentará a opção de cadastrar uma justificativa para a ação. O texto informado, e o ícone com o novo status da solicitação aparecerão nesta atividade, na interface de Cadastro Solicitação de atividade complementar, no Portal Aluno.
 

 PORTAL-Secretario-Atv-Compl-Analisar-Solicitacao-Justificando o porque da revisão.png
Justificativa do resultado da análise 

 
 
Em qualquer caso, o sistema irá confirmar a operação, e o status da solicitação será alterado para o status correspondente à operação realizada, se o usuário confirmar a operação (botão Confirmar), caso contrário, o status não será alterado (botão Cancelar). Em caso afirmativo, o sistema avisará que a atualização foi realizada com sucesso.
 
 PORTAL-Secretario-Atv-Compl-Analisar-Solicitacao-Msg-Confirmação do fim da  análise.png
Confirmação da operação

 O usuário também pode desfazer a análise de uma solicitação de atividade, caso seja necessária uma revisão da decisão tomada anteriormente. Ao desfazer a análise, a solicitação retornará para o status Documentação Aceita, caso a documentação tenha sido aceita anteriormente ou Enviada para análise caso contrário. 

Na verdade, ao desfazer a análise, uma solicitação pode retroceder o processo de análise, ou ter o processo de análise reaberto (se a análise já tinha sido concluída). Observe a figura Status das solicitações de atividades complementares, exibida no início dessa documentação. Para desfazer a análise de uma solicitação de atividade, o usuário deve clicar no ícone encontrado no final da linha com os dados da solicitação que terá a análise desfeita. O status que a solicitação retornará depende do status que a análise da solicitação já tinha atingido.
 
 
PORTAL-Secretario-Atv-Compl-Analisar-Solicitacao-Análise iniciada pode desfazer.png
Desfazendo a análise de uma solicitação de atividade
 
 Também nesse caso, o sistema irá confirmar a operação. 
  
PORTAL-Secretario-Atv-Compl-Analisar-Solicitacao-Msg-Confirmação para desfazer uma análise já realizada.png
Confirmação da operação
 
 
 Caso alguma regra de funcionamento dessa rotina seja violada, o sistema exibirá uma mensagem informando qual foi  o erro.
 
 
 
 OBSERVAÇÕES
 > Ao deferir, revisar ou indeferir uma solicitação, o Aluno será notificado, via e-mail, da alteração do status da solicitação.
 
PORTAL-Secretario-Atv-Compl-Analisar-Solicitacao--NOTIFICAÇÃO DO ALUNO POR EMAIL.png
Exemplo de notificação de solicitação de atividade complementar para um Aluno

 > Ao deferir uma solicitação, serão cadastrados no sistema os dados da solicitação de atividade complementar informados. As avaliações curriculares do Aluno, nos currículos que ele estiver ativo (sem registro de saída por adaptação ou data de conclusão) serão invalidadas. 
 Ao desfazer a análise de um deferimento, os dados da solicitação de atividade complementar serão removidos e as avaliações curriculares serão invalidadas da mesma forma como é feita no deferimento.
 > Regras que invalidam o deferime​​nto de uma solicitação (se o parâmetro que permite essa verificação estiver selecionado no menu Configurações  => Currículo, pasta V​erificações​​, quadro Atividade Complementar, no Sagres​ Acadêmico): 
  1 – A quantidade de horas já integralizada para o tipo de atividade, somado a quantidade de horas da atividade a ser deferida for superior ao limite de horas definido no currículo do Aluno para aquele determinado tipo de atividade. 
  2 – A quantidade de horas já integralizada para o currículo, somado a quantidade de horas da atividade que está sendo deferida for superior ao definido no currículo do Aluno para a categoria de natureza de atividade complementar. ​
​​​​​​​​​​​​​