Atividades Complementares - Analisar Solicitações
Nesta interface, os Secretários/Coordenadores analisam as solicitações de Atividades Complementares cadastradas de enviadas pelos Alunos, permitindo que os mesmos possam aproveitar atividades realizadas como parte da integralização necessária nos currículos com categoria de atividade complementar. Acessível pelo menu Atividades Complementares => Analisar Solicitações, no Portal do Secretário.
Interface Seleção de aluno
Nota
Os Menus e Títulos de Interfaces do Sagres Portal informados nesta documentação, são os Menus e Títulos criados na instalação do Sagres Portal. Estes Menus e Títulos podem ser modificados a critério da Instituição. Então o Usuário deve identificar a correspondência do Menu/Título no Portal de sua Instituição com o Menu/Titulo deste documento, pela descrição do função da interface.
Nota
Vale ressaltar que existe configuração no sistema que altera o funcionamento dessa rotina. Um Secretário com direito a utilizar a interface do menu Configurações => Autorização Secretário, do Portal do Secretário, pode impedir que determinados Secretários possam realizar a análise de solicitações de atividades complementares. Os Secretários que possuírem essa restrição cadastrada, terão sua ação limitada ao acessar a interface de análise de atividades complementares, podendo apenas aceitarem as documentações entregues pelos Alunos, após os mesmos enviarem as solicitações para análise, ou enviarem as solicitações para revisão pelos Alunos, antes das documentações serem aceitas.
Nota
Os documentos que comprovam as atividades realizadas, foram entregues pelo Aluno no setor responsável na instituição, juntamente com o comprovante de entrega
Para que essa interface possa ser utilizada, é necessário que os Alunos já tenham cadastrado, e solicitado o aproveitamento de atividades complementares na integralização dos currículos com categoria de atividade complementar (menu Solicitações => Cadastro de Solicitação de Atividade Complementar, no Portal do Aluno ).
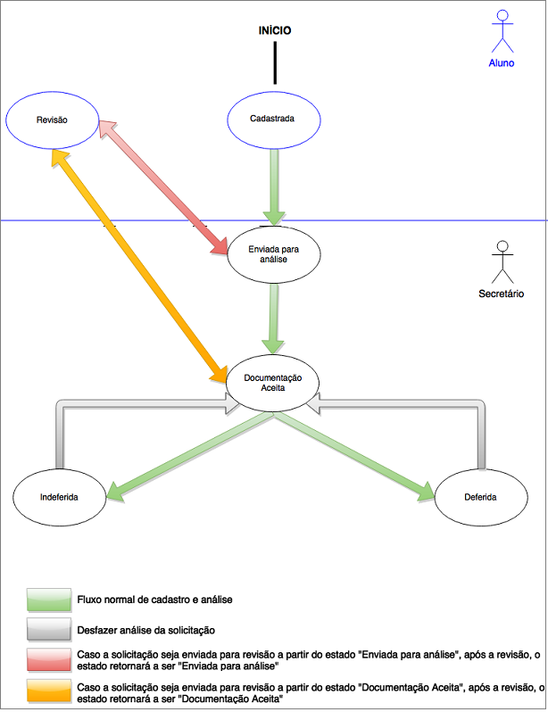
Neste momento, o status de cada atividade solicitada é Enviada para Análise. Após a verificação da documentação entregue de cada atividade solicitada, o Secretário deverá alterar o status (estado) de cada solicitação de acôrdo com a situação analisada:> Documentação Aceita, Deferida - ao concluir a análise, se a solicitação for aceita, Indeferida - solicitação recusada, Revisão.
Antes de chegar ao status final, se o Secretário encontrar algum problema, ele poderá alterar o status da solicitação de atividade para Revisão, quando o Aluno deverá realizar alguma correção necessária, e devolver a solicitação para o Secretário, com o status Enviada para análise, ou o status Documentação aceita, a depender do status onde a solicitação já se encontrava, na análise.
Existe também a possibilidade do Secretário desfazer a análise feita, como veremos mais adiante. Observe a figura abaixo.

Status das solicitações de Atividades Complementares
A interface Análise de Atividades Complementares é acessada a partir da interface Seleção de aluno.
A interface Seleção de aluno só exibirá alunos que possuem solicitações de atividades complementares que já foram enviadas para análise, e ela possui os seguintes filtros para ajudar na recuperação dos dados: Matrícula, Nome, Curso do aluno, e Status das solicitações. O usuário poderá selecionar um ou mais filtros.
Após a definição dos filtros desejados, o usuário deverá acionar o botão Exibir. Se o usuário não definir filtros, a aplicação retornará todos os alunos, que possuem solicitações de aproveitamento de atividades complementares em processo de análise, dos cursos que o Secretário tem direito de acesso às informações.

Interface Seleção de aluno
O usuário deverá clicar sobre a linha com os dados do Aluno desejado, para que o sistema apresente a interface Análise Atividades Complementares, com as informações das solicitações que o Aluno enviou para análise.

Interface Análise Atividades Complementares
Após selecionar o aluno, a interface Análise Atividades Complementares exibe o nome do Aluno, o nome do Curso, a Matrícula do Aluno, a Lista das Atividades que já que foram enviadas para análise e mensagem com instruções de uso da interface:
"Ao selecionar as atividades e clicar no botão "Relatório recebimento de documentação", o usuário será encaminhado para uma interface para aceitar a documentação fornecida pelo Aluno. Caso nenhuma atividade seja selecionada, todas as solicitações que não tiveram a documentação aceita previamente, serão selecionadas."
O usuário pode especificar se deseja que o sistema exiba a cada vez Todas, 10, 20, ou 30 atividades, selecionando a opção desejada no campo Mostrar, localizado do lado superior, á direita na interface. A aplicação também apresenta o total de atividades cadastradas enviadas para análise. As atividades são exibidas agrupadas por tipo de atividade complementar. Para cada tipo de atividade exibido, o sistema apresenta o total de horas integralizadas (cumpridas) pelo Aluno, no tipo em questão, e o total de horas permitidos para esse mesmo tipo.
Para cada atividade são apresentadas as seguintes informações:
> Período - Período letivo da atividade,
> Atividade - Descrição da Atividade, Instituição - local onde a atividade foi realizada,
> Status - estado da solicitação da atividade> Cadastrada
>> Enviada para análise >> Documentação aceita >> Revisão >> Deferida >> Indeferida
Esses status são representados por ícones, de acordo com a figura abaixo.

Ícones dos diversos status de uma solicitação de atividade complementar
> Avaliar - ícone que permite ao usuário o acesso à interface de avaliação da atividade
As solicitações enviadas para análise, precisam ter suas documentações aceitas. A documentação das Atividades Complementares devem ter sito entregue pelo aluno á Instituição.
Para gerar o comprovante de entrega das documentações, e sinalizar para o Aluno, que as documentações foram aceitas, o usuário deverá selecionar as atividades desejadas, e acionar o botão do Relatório de recebimento de documentação (Comprovante de entrega das documentações), de acordo com a descrição a seguir:
No início da linha com os dados de cada atividade listada, temos um ícone que pode estar em duas situações, a depender se o usuário deseja ou não selecionar a atividade para constar do Relatório de recebimento de documentação, que será exibido quando o usuário acionar o botão correspondente, presente no rodapé da interface. Para selecionar uma atividade, o usuário deverá clicar no ícone do início da linha com os dados da atividade desejada, que será modificado, passando a ser exibido com um fundo verde. Após marcar todas as atividades desejadas, o usuário poderá acionar o botão Relatório de recebimento de documentação.
Marcar não marcar atividades

Botão do comprovante do Relatório de recebimento de documentação
Na interface com o Comprovante de entrega das documentações das atividades selecionadas, o usuário responsável pela análise poderá imprimir o Comprovante (que deverá ser assinado e entregue ao Aluno no ato da entrega da documentação).
Caso o Secretário esqueça de imprimir o Comprovante, enquanto a solicitação estiver com o status Documentação aceita, ainda será possível reimprimir o Comprovante. Nessa interface, o usuário também pode alterar os status de todas as atividades listadas para Documentação aceita, bastando acionar o botão Aceitar, presente no rodapé da interface. Caso decida não aceitar as documentações, o usuário deve acionar o botão Retornar para a página de análise.

Interface com o Comprovante de entrega da documentação das atividades listadas
No Comprovante, as atividades listadas são agrupadas por tipo de atividade complementar. Para cada atividade listada, são apresentadas as seguintes informações:
P.L. - Período Letivo
Descrição - Descrição da Atividade Complementar
Instituição - Instituição onde foi realizada a atividade
Período - Duração da atividade
Crédito - Total de créditos da atividade
CH - Total de carga horária da atividade
CH a validar - Total de Carga Horária a ser validada
Após o usuário clicar sobre o botão Aceitar (para alterar os status das atividades listadas para Documentação aceita), o sistema confirmará a ação.

Confirmação de Documentação aceita
Se o usuário confirmar a ação, o sistema exibirá mensagem confirmando a atualização de status.

Mensagem: Documentação aceita com sucesso
Após a aceitação da documentação, acionar o botão Retornar para a página de análise e, a solicitação poderá ser deferida, indeferida ou ir para revisão do Aluno.
Se o usuário deseja avaliar (analisar) uma solicitação de atividade ele deve acionar o ícone exibido no final da linha com os dados da atividade, exibido na interface Análise atividades complementares, para que o sistema apresente o formulário de avaliação da atividade, onde o usuário poderá alterar o status da atividade acionando um dos botões botão Aprovar (Deferida), Botão Reprovar (Indeferida), ou Botão Revisar ( Revisão), para que o Aluno execute as correções necessárias.

Ícone para acessar o formulário de avaliação da atividade

Formulário de avaliação de uma atividade
Durante a análise da atividade, a depender do status, será exibido o ícone de edição
ao lado da Carga Horária Selecionada, e neste caso, o Secretário pode alterar o valor da Carga Horária Selecionada.
Se o usuário solicitar revisão (botão Revisar), ou indicar indeferimento (botão Reprovar), o sistema apresentará a opção de cadastrar uma justificativa para a ação. O texto informado, e o ícone com o novo status da solicitação aparecerão nesta atividade, na interface de Cadastro Solicitação de atividade complementar, no Portal Aluno.

Justificativa do resultado da análise
Em qualquer caso, o sistema irá confirmar a operação, e o status da solicitação será alterado para o status correspondente à operação realizada, se o usuário confirmar a operação (botão Confirmar), caso contrário, o status não será alterado (botão Cancelar). Em caso afirmativo, o sistema avisará que a atualização foi realizada com sucesso.

Confirmação da operação
O usuário também pode desfazer a análise de uma solicitação de atividade, caso seja necessária uma revisão da decisão tomada anteriormente. Ao desfazer a análise, a solicitação retornará para o status Documentação Aceita, caso a documentação tenha sido aceita anteriormente ou Enviada para análise caso contrário.
Na verdade, ao desfazer a análise, uma solicitação pode retroceder o processo de análise, ou ter o processo de análise reaberto (se a análise já tinha sido concluída). Observe a figura Status das solicitações de atividades complementares, exibida no início dessa documentação. Para desfazer a análise de uma solicitação de atividade, o usuário deve clicar no ícone encontrado no final da linha com os dados da solicitação que terá a análise desfeita. O status que a solicitação retornará depende do status que a análise da solicitação já tinha atingido.

Desfazendo a análise de uma solicitação de atividade
Também nesse caso, o sistema irá confirmar a operação.

Confirmação da operação
Caso alguma regra de funcionamento dessa rotina seja violada, o sistema exibirá uma mensagem informando qual foi o erro.
OBSERVAÇÕES
> Ao deferir, revisar ou indeferir uma solicitação, o Aluno será notificado, via e-mail, da alteração do status da solicitação.

Exemplo de notificação de solicitação de atividade complementar para um Aluno
> Ao deferir uma solicitação, serão cadastrados no sistema os dados da solicitação de atividade complementar informados. As avaliações curriculares do Aluno, nos currículos que ele estiver ativo (sem registro de saída por adaptação ou data de conclusão) serão invalidadas.
> Ao desfazer a análise de um deferimento, os dados da solicitação de atividade complementar serão removidos e as avaliações curriculares serão invalidadas da mesma forma como é feita no deferimento.
1 – A quantidade de horas já integralizada para o tipo de atividade, somado a quantidade de horas da atividade a ser deferida for superior ao limite de horas definido no currículo do Aluno para aquele determinado tipo de atividade.
2 – A quantidade de horas já integralizada para o currículo, somado a quantidade de horas da atividade que está sendo deferida for superior ao definido no currículo do Aluno para a categoria de natureza de atividade complementar.