Atividades Complementares
Atividades Complementares são habilidades, conhecimentos, competências e atitudes adquiridas fora do ambiente escolar que visam ao enriquecimento do aluno, alargando o seu currículo com experiências e vivências acadêmicas internas ou externas ao curso. Embora não façam parte das disciplinas que os alunos devem cursar, são consideradas diretamente pertinentes à sua formação, tais como atividades de extensão, pesquisa, iniciação à docência, participação em eventos, publicações e vivência profissional complementar.
Parametrizações Necessárias
1 - Cadastrar Natureza Atividade Complementar no Menu Tabela > Currículo > Categoria
4.2 - Interface Currículo - Pasta Atividade Complementar

Registrar os tipos de Atividades Extracurriculares que os Alunos podem cursar nesse currículo, totais de crédito e carga horária e orientações para alunos, que serão exibidas no portal do Aluno.
Processos para registro de Atividades Complementares
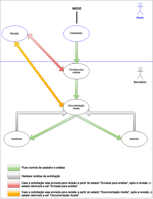
Tramitação da solicitações de Atividades Complementares
Detalhamento da tramitação de Solicitação de Atividade Complementar no SAGRES :
1- O Aluno cadastra a solicitação do aproveitamento de atividades complementares para integralização dos currículos com categoria de atividade complementar no Portal do Aluno, menu Solicitações > Atividade Complementar.
No quadro Cadastrar Atividade o Aluno Digita a solicitação e > Aciona o botão Salvar
Após cadastrar a solicitação, o aluno deve enviar a solicitação para análise.
Seleciona a Atividade Cadastrada e aciona botão - Enviar para Análise
Aluno Digita, Salva e Envia para Análise a solicitação de Atividade Complementar
Legenda Coluna Status
O sistema exibe o "Formulário Impresso de Solicitação de Atividade" Complementar que o aluno deve imprimir e entregar na Instituição juntamente com os documentos que comprovam a Atividade Complementar.
Formulário Impresso de Solicitação de Atividade
O aluno acompanha a tramitação de suas solicitações no final da interface, no quadro Lista de Atividades.
2 - O Secretário/Coordenador visualiza as Atividades Complementares com Status (estado) "Enviada para Análise", no Portal do Secretário ou Coordenador, menu Atividades Complementares > Solicitações Pendentes
Secretário ou Coordenador visualiza Solicitações Pendentes
3-1 Seleciona campo Estado da Solicitação (Documentação Aceita, Deferida, Enviada para Análise, Indeferida ou Revisão) e aciona o botão Exibir. O sistema exibe os alunos com solicitações no Status (estado) indicado.
Secretário/Coordenador acessa Analisar Atividades Complementares
3-2 O Secretário/Coordenador clica sobre o nome do aluno que vai analisar. O sistema exibe página com as solicitações do aluno
Solicitações de Atividades Complementares do Aluno
3.3 - Documentação
Ao clicar no botão Relatório de recebimento de Documentação, o sistema Exibe o comprovante de entrega da documentação das solicitações no status "Enviada para Análise", selecionadas.
Análise de documentos
Ao Receber a documentação do Aluno, o Secretário/Coordenador clica no botão Aceitar para confirmar o recebimento; o sistema avisa que esta operação não pode ser desfeita.
Solicitação de confirmação
O Aluno recebe o comprovante de entrega de documentos assinado pelo Secretário/Coordenador. O status da solicitação passa a ser "Documentação Aceita".
Comprovante de entrega de documentos
3.4- Avaliação
Ao clicar no ícone Avaliar
o sistema abre o formulário de avaliação da atividade.
Formulário de Avaliação da Atividade Complementar
O Secretário/Coordenador Avalia a solicitação, verifica os documentos, pode modificar a carga horária da atividade clicando no lápis (edição) ao lado do número de horas informada pelo aluno e registra a avaliação.

Modificar Carga Horária da Atividade
Opções de Avaliação:
- Botão Reprovar - solicitação indeferida
- Botão Revisar - O aluno deve revisar sua solicitação e reenviar para análise
- Botão Aprovar - solicitação deferida - aceita
4 - O Aluno acompanha a análise de suas solicitações de Atividades Complementares no Portal do Aluno:
Lista de Solicitações de Atividades Complementares do Aluno
Legenda Coluna Status
Clicando no ícone da coluna Status, o sistema exibe a descrição do Status da atividade:
Solicitação de Atividade Complementar Indeferida
Documentação da Atividade Complementar foi Aceita , mas ainda não está registrado validação da Carga Horária
Relatório de Atividades Extracurriculares
Nota
Observar que se o status da solicitação é "Documentação Aceita", a Carga Horária ainda não foi convalidada. A documentação foi apenas aceita, ainda não tem registro no cadastro do aluno. A solicitação só é visualizada no relatório de Atividades Extracurriculares quando a solicitação é "Aprovada".
5.1 Processo finalizado com Atividade Complementar Aprovada.
>O Secretário/Coordenador aprova a Solicitação de Atividade Complementar, o status da Atividade passa a ser Deferida
> Os alunos recebem notificação quando a Atividade Complementar é aceita.
> A Atividade Complementar deferida, é automaticamente cadastrada no SAGRES Acadêmico e será considerada para integralização, se o Currículo do Aluno possuir atividades curriculares com categoria de natureza complementar.
Neste caso, a Atividade Complementar será visualizada:
> No do SAGRES Acadêmico, na interface de registro de Atividades Complementares, menu Registro Escolar > Atividades Extracurriculares
Registro de Atividades Extracurriculares -Atividade Complementar no Acadêmico
> No SAGRES Acadêmico, relatório de Atividades Complementares do menu Relatório> Aproveitamento > Atividades Extracurriculares

Relatório de Acompanhamento Individual - Portal do Secretário
> > Portal do Secretário, relatório menu Atividades Complementares > Relatório de Acompanhamento Percentual.
Relatório de Acompanhamento Percentual- Portal do Secretário
5.2 Processo finalizado com Atividade Complementar Reprovada.
>O Secretário/Coordenador Reprova a Solicitação de Atividade Complementar, registra parecer com motivo do indeferimento. O status da Atividade passa a ser Indeferida
5.3 Avaliação = Revisão.
>O Secretário/Coordenador aciona o botão Revisar da Atividade Complementar, o status da Atividade passa a ser Revisão
> O Aluno, visualiza a atividade pendente no Portal do Aluno
Atividade Curricular em Revisão
O aluno deve revisar a atividade acionando o ícone Editar, complementar a solicitação e Enviar para Análise novamente.
6 - O secretário pode Desfazer a Análise da solicitação da Atividade Complementar
> Análises nos status Deferida, Indeferida e Revisão, podem ser desfeitas clicando no botão Desfazer Análise
Mensagem ao Desfazer a análise
> Ao desfazer a Aprovação (atividade Deferida), automaticamente a avaliação curricular do aluno é invalidade e o registro da Atividade complementar é excluído do cadastro do aluno.
> O processo retorna para o status de Documentação Aceita , para prosseguir em Reprovar, Revisar ou Aprovar
RESUMO DA TRAMITAÇÂO DA ATIVIDADE COMPLEMENTAR
| Portal do Aluno | Solicitações >Solicitação de Atividade Complementar | Aluno solicita Atividade - Digita a Atividade - Clica no botão Salvar Status da Atividade > Pendente |
| Portal do Aluno | Solicitações > Solicitação de Atividade Complementar | - Aluno Seleciona a Atividade Cadastrada - Clica no botão Enviar para Análise - O sistema exibe formulário da solicitação - Aluno imprime o formulário - Aluno entrega formulário na Instituição juntamente com os documentos que comprovam a Atividade Complementar
Status da Atividade > Enviada para Analise
|
| Portal do Secretário | Atividades Complementares > Solicitações pendentes | - Secretário ou Coordenador, visualiza a solicitação de Atividade Complementar
Status da Atividade > Enviada para Analise |
| Portal do Secretário | Atividades Complementares > Análise Atividade Complementar | Secretário ou Coordenador analisa a Atividade Complementar: - Seleciona o aluno - O sistema exibe as solicitações de Atividade Complementar do aluno - Seleciona a atividade que vai analisar
Status da Atividade > Enviada para Analise
|
| Portal do Secretário | Atividades Complementares > Análise Atividade Complementar | Secretário ou Coordenador, analisa e aceita a documentação da Atividade Complementar:
Status da Atividade > Documentação Aceita |
| Portal do Aluno | Solicitações > Atividade Complementar | O Aluno, visualiza através ícone Documentação Aceita - Documentação foi aceita - Ainda não está registrado validação da Carga Horária
Status da Atividade > Documentação Aceita |
| Portal do Secretário | Atividades Complementares > Análise Atividade Complementar | Secretário ou Coordenador, no Portal do Secretário Aprova a Atividade Complementar: - Clica no botão Aprovar - O aluno recebe uma Notificação sobre esta operação - Atividade Complementar é registrada automaticamente no SAGRES Acadêmico na interface de Atividade Extracurricular
Status da Atividade > Deferida |
| Portal do Aluno | Consulta > Atividades Extracurriculares | O Aluno, visualiza a Atividade Complementar Deferida |
| Portal do Secretário | Atividades Complementares > Análise Atividade Complementar | Secretário ou Coordenador, no Portal do Secretário, pode desfazer o processo -Atividade será removida no Módulo Acadêmico - O processo volta para Documentação Aceita, para prosseguir em Reprovar, Revisar ou Aprovar
Status da Atividade > Documentação Aceita |
Nota
Os Menus e Títulos de Interfaces do Sagres Portal informados nesta documentação, são os Menus e Títulos criados na instalação do Sagres Portal. Estes Menus e Títulos podem ser modificados a critério da Instituição. Então o Usuário deve identificar a correspondência do Menu/Título, no Portal de sua Instituição com o Menu/Titulo deste documento, pela descrição do função da interface.